Published:2009/7/11 0:10:00 Author:May | From:SeekIC

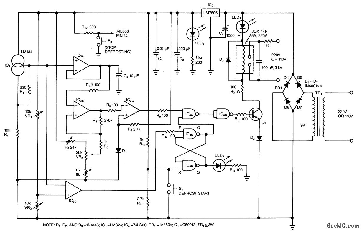
This temperature controller has a range of -50 to +150°C and permits defrosting. R7, VR3, and R8 set the controller's trip point. 51 initiates defrosting, S2 cancels defrosting. VR1 and VR2 set the defrost-temperature trip point.The LM134, IC1, is a thermal sensor. One section of IC3, a quad op amp, buffers the sensor's output. The other section func-tions as Schmitt trigger and buffer for the normal-cycle circuitry and as a comparator for the defrost-cycle circuitry. If you wish to control a heater rather than a refrigerator, omit the final inverter in Q1's base circuit. You must select LM7805s that have outputs between 4.95 and 5.05 V, or the circuit might not work.
Reprinted Url Of This Article:
http://www.seekic.com/circuit_diagram/Basic_Circuit/TEMPERATURE_CONTROLLER_WITH_DEFROST_CYCLE.html
Print this Page | Comments | Reading(3)
Code: