Published:2009/7/14 4:23:00 Author:May | From:SeekIC

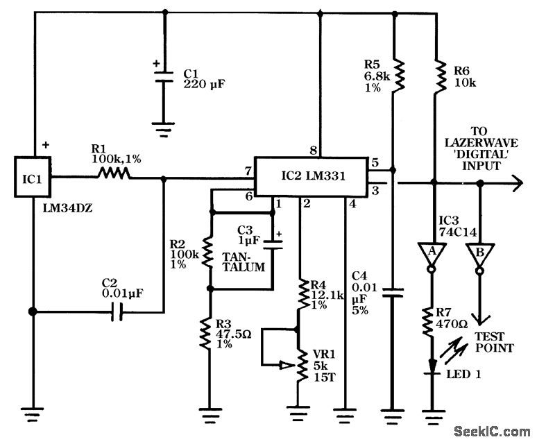
IC1 produces the Fahrenheit-dependent voltage at its output. This is fed into the LM331 VFC through precision resistor R1. Inside IC2 are a switched current source, an input comparator, and a one-shot timer. The input comparator is designed to produce a trigger pulse if the voltage at pin 7 is greater than the voltage at pin 6. It does this by comparing the two voltages, one of which is generated internally by the switched current source, and the other of which is obviously the input. The switched current source charges capacitor C3. When the comparator trips and produces its trigger pulse, it activates the monostable multivibrator, which outputs a positive pulse that turns on the out-put transistor. The monostable multivibrator turns on the switched current source for a period of 1.1 times RC, where RC is the combination of resistor R5 and capacitor C4. C1 charges up to a point where it exceeds the input voltage, and the comparator resets itself; thus the frequency output transistor Q1 will be turned off. Resistor R2 discharges C3 in a time interval that depends on the values of both components. Then, the input comparator and monostable multivibrator are reset, and an-other cycle will be implemented as long as there is sufficient input voltage. Finally, resistors R4 and VR1 set the amount of current the constant-current source is able to inject into C3. Thus, VR1 can set the response span of the IC by adjusting it. 103, two gates of a hex Schmitt trigger, are used to buffer IC2's output to light an LED and to make available a digital signal, Remember two things about IC3: Its logic 1 output will be a full9V, not the TTL level of 5 V, and all unused inputs must be tied to ground to prevent self-oscillation at RF frequencies and consequent malfunction of the circuit.
Reprinted Url Of This Article:
http://www.seekic.com/circuit_diagram/Basic_Circuit/TEMPERATURE_TO_FREQUENCY_CONVERTER_CIRCUIT.html
Print this Page | Comments | Reading(3)
Code: