Published:2009/7/2 23:06:00 Author:May | From:SeekIC

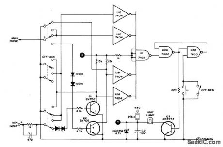
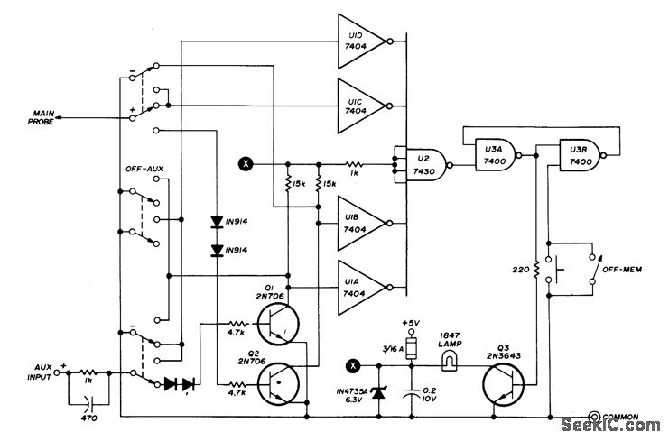
Checks binary levels and pulse coincidence. Indicator lamp, driven by switching transistor 03, is bright enough to be seen in sunlight. Close OFF-MEM switch when using probe as binary level indicator, to eliminate need for pushing button continuously. At AUX position of main switch, two inputs are needed at same time. To check for coincidence, connect patch cord from AUX jackto second point being checked in logic circuit. All signal diodes are 1N914. Probe drain is about 160 mA; changing to LED would cut drain to 6O mA.-R. H. Fransen, Improved Logic Test Probe, Ham Radio, Dec. 1973, p 53-55.
Reprinted Url Of This Article:
http://www.seekic.com/circuit_diagram/Basic_Circuit/TEST_PROBE.html
Print this Page | Comments | Reading(3)
Code: