Published:2009/7/14 5:08:00 Author:May | From:SeekIC

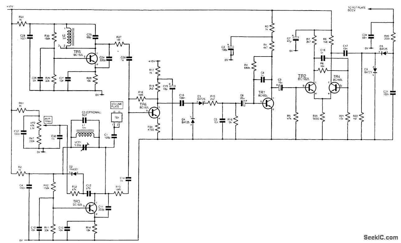
The player's hand capacitance loads down the RF to a detector stage, reducing the detector output. This output is used to control the gain of an audio amplifier in the pitch section.
Reprinted Url Of This Article:
http://www.seekic.com/circuit_diagram/Basic_Circuit/THEREMIN_CIRCUIT_VOLUME_SECTION.html
Print this Page | Comments | Reading(3)
Code: