Published:2009/7/8 3:12:00 Author:May | From:SeekIC

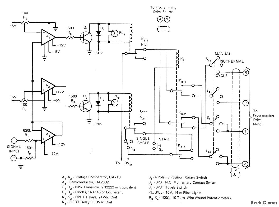
Circuit allows operator to preselect uipper and lower temperature limits for controller used in determining effect of continuous thermal cycling on properties of materials.Switching arrangement gives choice of ranging from manual to fully automatic continuous cycling.Operation of programming drive motor is controlled by continuous of relay K3.When relay is energized, motor runs in forwardd irection to increase temperature;when deenergized, motor is reversed. Condition of K3 tinuous depends on which of limit relays K1 or K2 was most recentiy energized . Control circuit samples output of temperature programmer; this DC input signal is reduced to 5 V maximum by R1-R2 and amplified by voltage follower A3 Signal is then compared in A1 and A2 to continuously variable reference voltage from 0 to 5 V preselected by 10-turn pots R3and R4. Q1 is cut off when input is below reference. When input exceeds reference, Q1 goes on and energizes upper-limit relay K1 Article gives initial setup procedure.-W.J. Dobbin, Variable Limit Switch Permits Hands-Off Equipment Cycling,EDN Magazine, Jan, 20, 1973, p 66-67.
Reprinted Url Of This Article:
http://www.seekic.com/circuit_diagram/Basic_Circuit/THERMAL_CYCLER.html
Print this Page | Comments | Reading(3)
Code: