Published:2009/7/15 23:37:00 Author:Jessie | From:SeekIC

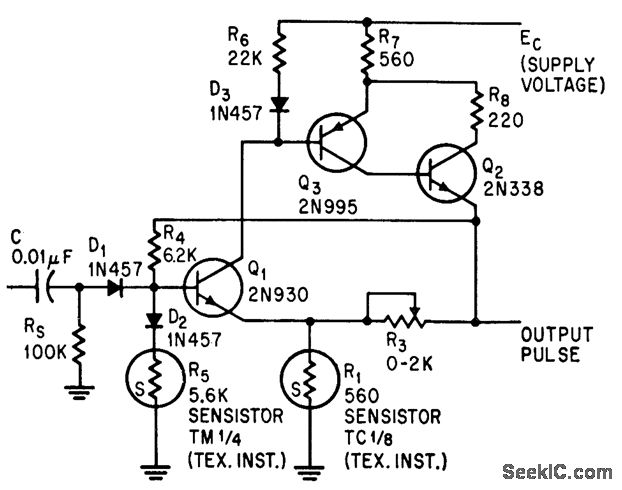
Accurate pulse periods of 15 sec to 2 minutes are produced by thermal mono using silicon resistor (Sensistor) whose resistance varies with temperature, power, and time. Used as timer to turn on plate supply 30 sec after filament supply.-L. L. Kleinberg, Sensistor Produces Long, Reliable Pulses, Electronics, 37:31, p 51-52.
Reprinted Url Of This Article:
http://www.seekic.com/circuit_diagram/Basic_Circuit/THERMAL_MONO.html
Print this Page | Comments | Reading(3)
Code: