Published:2009/7/8 2:06:00 Author:May | From:SeekIC

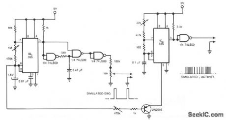
Two 555s and a quad NAND-gate IC can simulate an electrocardiograph signal and a γ-wave radioisotope signal for applications in nuclear medicine. This circuit synchronizes the radioisotope signal to the EKG signal. You can use the circuit's outputs to test, for example, microprocessor-based software that calculates the left ventricular ejection fraction before you use the software in clinical applications. IC1, a 555 timer, provides a positive-going pulse train that simulates an EKG signal. A 10-KΩ potentiometer provides frequency adjustment. The other 555 timer, configured as a pulse-position modulator, provides the simulated γ-wave activity.
Reprinted Url Of This Article:
http://www.seekic.com/circuit_diagram/Basic_Circuit/THREE_CHIP_EKG_SIMULATOR.html
Print this Page | Comments | Reading(3)
Code: