Published:2009/7/12 20:58:00 Author:May | From:SeekIC

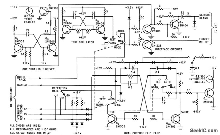
Oscilloscope modifications shown permit computer to control cro display for diagnosing trouble in faulty section of time-sharing comcomputer.-J. T. Quatse, Time-Shored Trouble-shooter Repairs Computers On-Line.Electronics,39:2,p97-101.
Reprinted Url Of This Article:
http://www.seekic.com/circuit_diagram/Basic_Circuit/TIME_SHARED_TROUBLESHOOTER_SCOPE.html
Print this Page | Comments | Reading(3)
Code: