Published:2009/7/14 6:50:00 Author:May | From:SeekIC

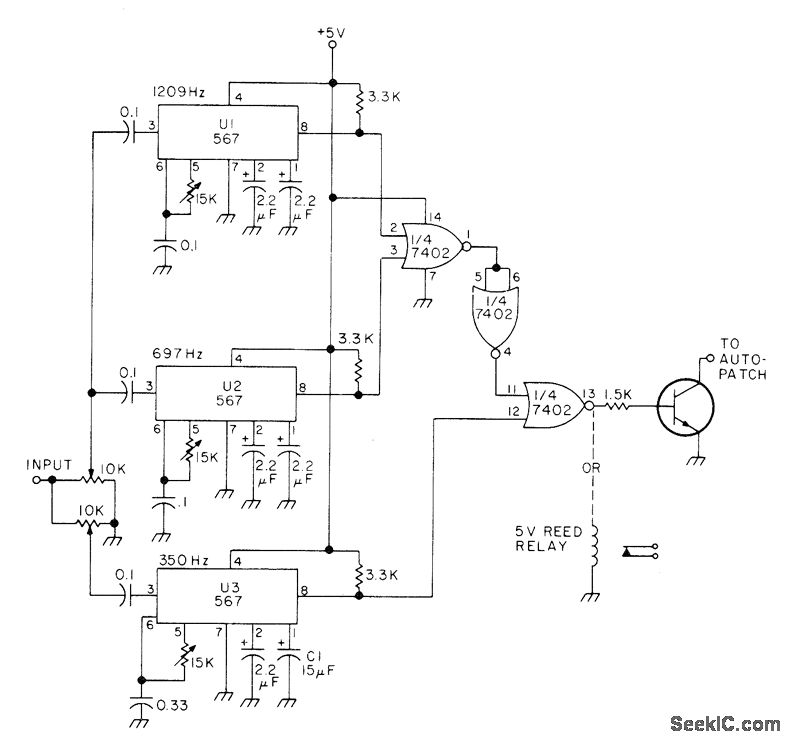
Prevents unauthorized direct long-distance dialing through repeater autopatch from areas where 1 must be dialed ahead of desired out-of-town phone number. Based on simultaneous detection of 350-Hz component of dial tone and 1209- and 697-Hz tones assigned to 1 in Touch-Tone system. Circuit requires only three 567 tone decoders, 7402 quad gate, and either transistor or relay for controlling autopatch. Article covers installation and operation.-W. J. Hosking, Long Distance Call Eliminator, 73 Magazine, April 1976, p 44-45.
Reprinted Url Of This Article:
http://www.seekic.com/circuit_diagram/Basic_Circuit/TOLL_CALL_KILLER.html
Print this Page | Comments | Reading(3)
Code: