Published:2011/7/8 20:09:00 Author:Lena | Keyword: pincushion correction | From:SeekIC

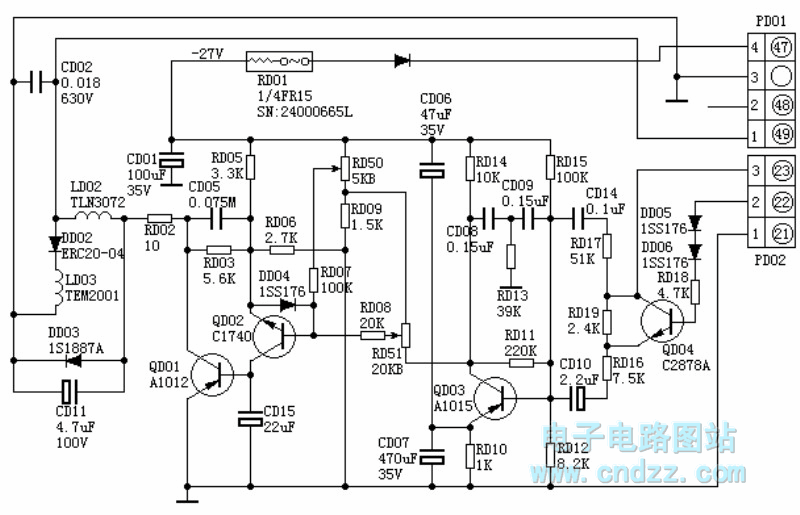
Circuits which are the same as TOSHIBA 2500XH pincushion correction circuits have the following types: TOSHIBA 2506XH, 2800XH, 2806XH etc.Field saw tooth wave voltage is sent to B pole of QD03 by (3) pin of PD02, RD17, CD 14, RD 16, RD19 and CD10. QD04 is a 50Hz/60Hz switch electronic on-off, when it is at 50Hz, QD04 is cut-off, when at 60 Hz, QD04 is conducted, then RD19 becomes a short circuit, the extent of saw tooth wave sent to QD03B pole is augment.
QD03 is a field parabolic wave voltage forming tube, at C pole, the tube outputs a sunken parabolic wave voltage, which is added to B pole of QD02 after accommodated amplitude by RD51, QD02 and QD01 are parabolic wave amplifier tube, RD50 is a row extent regulation potentiometer.
Reprinted Url Of This Article:
http://www.seekic.com/circuit_diagram/Basic_Circuit/TOSHIBA_2500XH_pincushion_correction_circuit.html
Print this Page | Comments | Reading(3)
Code: