Published:2009/7/1 4:40:00 Author:May | From:SeekIC

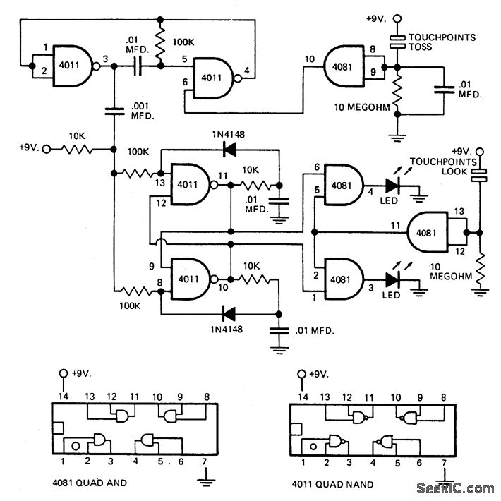
Circuit NotesCircuit uses an astable multivibrator to vary the heads-or-tails condition, and a flip-flop that the flip-flop's state is changed once for to store the condition given by the multivieach full cycle the multivibrator goes through to assure an absolutely even 50-50 chance of a brator. Consequently, the circuit is wired so heads or tails loss.
Reprinted Url Of This Article:
http://www.seekic.com/circuit_diagram/Basic_Circuit/TOSS_A_COIN_BINARY_BOX.html
Print this Page | Comments | Reading(3)
Code: