Published:2009/7/20 21:35:00 Author:Jessie | From:SeekIC

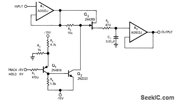
Developed for tracking ±10 V AF input signal when control input is +5 V. When control drops to 0 V, series FETQ3 opens and input voltage at that time is stored on C1 for transfer to output through high impedance opamp A2.-R. S. Burwen, Track-and-Hold Amplifier, EDNIEEE Magazine, Sept.1, 1971, p 43.
Reprinted Url Of This Article:
http://www.seekic.com/circuit_diagram/Basic_Circuit/TRACK_AND_HOLD_UP_TO_4_kHz.html
Print this Page | Comments | Reading(3)
Code: