Published:2009/7/15 3:56:00 Author:Jessie | From:SeekIC

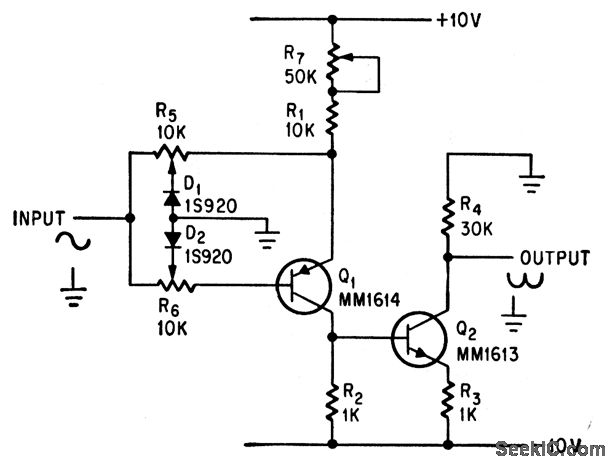
Each half-cycle of input sine wave produces negative half-cycle at output. Both input and output are referenced to ground. Operating range is from d-c to 10 Mc.-C. Yarker. Full-Wave Detector Without Transformer.Electronics.39:15,p100-101.
Reprinted Url Of This Article:
http://www.seekic.com/circuit_diagram/Basic_Circuit/TRANSFORMERLESS_FULL_WAVE_DETECTOR.html
Print this Page | Comments | Reading(3)
Code: