Published:2009/7/11 2:01:00 Author:May | From:SeekIC

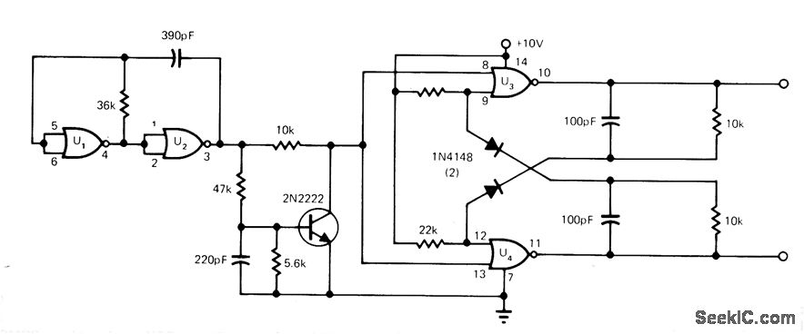
Addition of 2N2222 transistor to clock using 4001 CMOS quad two-input NOR-gate IC boosts temperature stability to 0.05%/℃ and supply stability to 0.05%/V, Transistor circuit differentiates output signal of oscillator U1-U2 and provides pulses for toggling flipdlop U3-U4.-M. Eaton, Symmetrical.CMOS clock is inexpensive, EDN Magazine, March 20, 1974, p 80 and 83.
Reprinted Url Of This Article:
http://www.seekic.com/circuit_diagram/Basic_Circuit/TRANSISTOR_STABILIZED_CMOS_FOUR_GATE_CLOCK.html
Print this Page | Comments | Reading(3)
Code: