Published:2009/7/8 23:07:00 Author:May | From:SeekIC

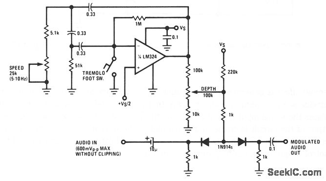
A phase shift oscillator using the LM324 operates at an adjustable rate, 5-10 Hz, set by the speed pot. A potion of the oscillator output is taken from the depth pot and used to modulate the on resistance of two 1N914 diodes operating as voltage controlled attenuators. Care must be taken to restrict the incoming signal level to less than 0.6 V pk-pk, or undesirable clipping will occur.
Reprinted Url Of This Article:
http://www.seekic.com/circuit_diagram/Basic_Circuit/TREMOLO_1.html
Print this Page | Comments | Reading(3)
Code: