Published:2009/7/8 23:15:00 Author:May | From:SeekIC

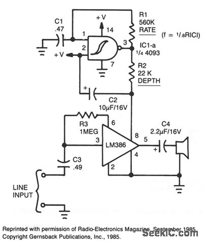
This simple circuit can color the sound cormng from your audio system. Clocking for the circuit is provided by an oscillator built from one quarter of a 4093 quad NAND Schmitt trigger. With the component values shown, it will run at about 5 Hz. The clock frequency is fed to the gain control, pin 8, of an LM386 amplifier. Tremolo is produced by varying the amplifier gain. A trimmer potentiometer can be put in series with R1, to easily experiment with different rates. To experiment, make R1 about 100-KΩ and use a 1-MΩ trimmer. That allows frequen-cies from about 2 to 20 Hz to pass. Resistor R2 is the depth control. It controls the degree of tremolo. To adjust, put a trimmer in series with R2. Make R2 a 5-KΩ unit and use a 50-KΩ trimmen Since the tremolo clock uses the gain-control pin of the amplifier, change the value of capacitor C4 in order to change the gain of the amplifter. Make C4 larger to increase the gain or smaller to decrease it. But. don't go any lower than 0.1 μF because you'll be cutting into the bottom-end frequency response.
Reprinted Url Of This Article:
http://www.seekic.com/circuit_diagram/Basic_Circuit/TREMOLO_3.html
Print this Page | Comments | Reading(3)
Code: