Published:2009/7/23 23:01:00 Author:Jessie | From:SeekIC

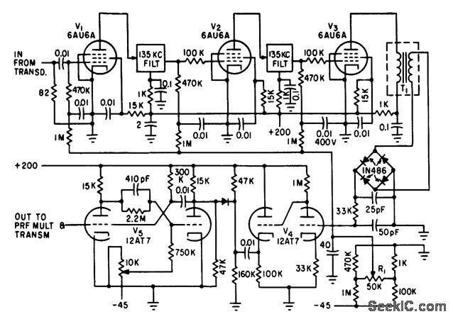
Operates at either 85 or 135 kc. Input impedance is 72 ohms to match transducer. Detected pulse of rectifier bridge is amplified in direct. coupled amplifier V4 and differentiated at its output, to trigger one-shot mvbr V5, which in turn triggers Transmitter and prf multiplier in computing circuitry.-H. F. Messias, Ultrasonics Meassures Flow Velocity of Rivers, Electronics, 34:41, p 56-59.
Reprinted Url Of This Article:
http://www.seekic.com/circuit_diagram/Basic_Circuit/TRF_RECEIVER.html
Print this Page | Comments | Reading(3)
Code: