Published:2009/7/10 22:40:00 Author:May | From:SeekIC

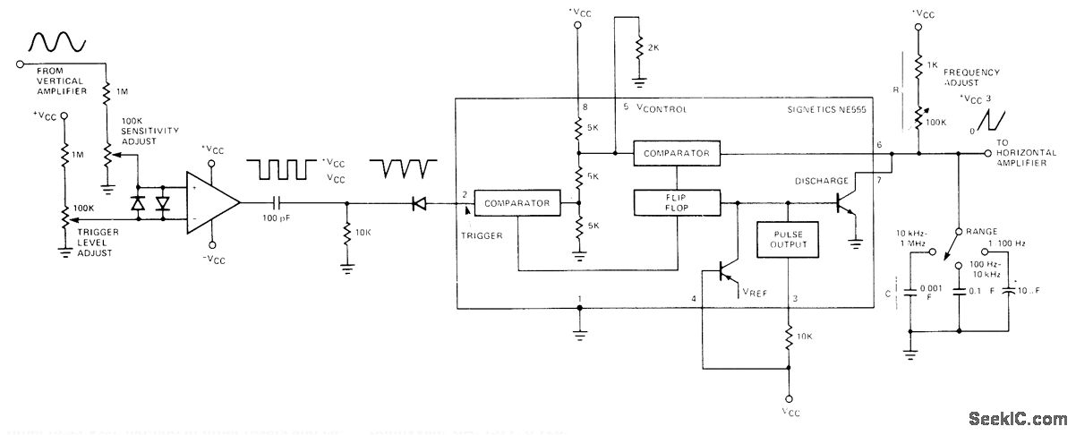
Combination of 555 timer and standard opamp minimizes cost of adding triggered sweep to oscilloscope not having this feature. Timer is triggered by applying vertical-amplifier signal through opamp, initiating charging of sweep capacitor C. When capacitor voltage reaches control voltage of timer (0.33 VCC), flip-flop in timer resets and capacitor discharges to form retrace of sweep.- Signetics Analog Data Manual, Signetics, Sunnyvale, CA, 1977, p 726.
Reprinted Url Of This Article:
http://www.seekic.com/circuit_diagram/Basic_Circuit/TRIGGERED_SWEEP_FOR_CRO.html
Print this Page | Comments | Reading(3)
Code: