Published:2013/1/15 0:51:00 Author:muriel | Keyword: RMS-TO-DC Adapter | From:SeekIC

Reprinted Url Of This Article:
http://www.seekic.com/circuit_diagram/Basic_Circuit/TRUE_RMS_TO_DC_Adapter.html
Print this Page | Comments | Reading(3)
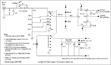
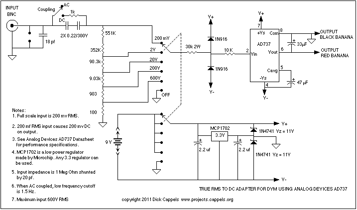
Code: