Published:2009/7/6 3:23:00 Author:May | From:SeekIC

Circuit Notes
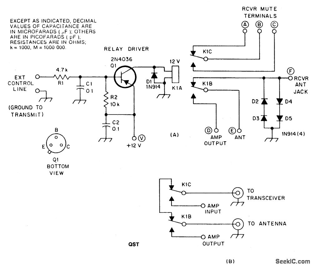
C1 and C2 are disc ceramic. R1 and R2 are 1/4 or 1/2 W carbon composition resistors. K1 is a 12 V DPDT DIP relay. Illustration A shows how to connect the relay contacts for use with a separate transmitter-receiver combination. The circuit at B is for amplifier use with a transceiver.
Reprinted Url Of This Article:
http://www.seekic.com/circuit_diagram/Basic_Circuit/TR_CIRCUIT.html
Print this Page | Comments | Reading(3)
Code: