Published:2009/7/16 3:42:00 Author:Jessie | From:SeekIC

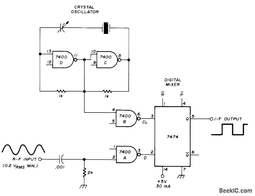
Uses two of 7400 TTL gates as crystal oscillator and other two gates as input buffers to 7474 D flip-flop serving as mixer. RF input signal must be lower than crystal frequency, and IF signal must be less than half crystal frequency. With 8-MHz crystal and 6.75-MHz RF signal, IF is 1.25 MHz. Common TTL 7474 can be used up to 25 MHz, 74H74 to 43 MHz, and 74S74 Schottky version to 100 MHz; Motorola MC12000 is good to 250 MHz.-G. H. Schrick, Introduction to the Digital Mixer, Ham Radio, Dec. 1973, p42-43.
Reprinted Url Of This Article:
http://www.seekic.com/circuit_diagram/Basic_Circuit/TTL_DIGITAL_MIXER.html
Print this Page | Comments | Reading(3)
Code: