Published:2009/7/5 22:53:00 Author:May | From:SeekIC

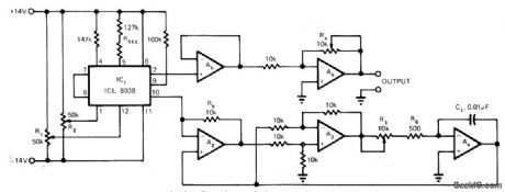
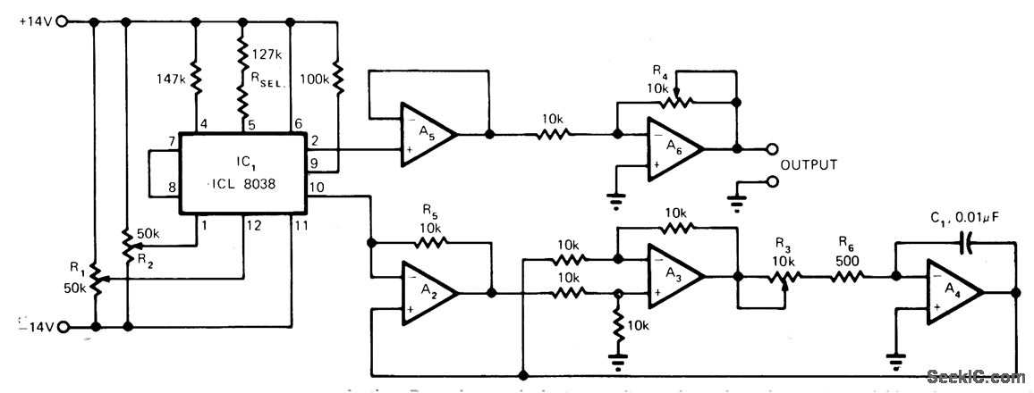
Fixed biasing network is used with Intersil 8038 variable-frequency sine-wave oscillator. Frequency is varied between 175 and 3500 Hz by circuit components forming capacitor simulator. Adjusting R3 varies equivalent capacitor value from 500 pF to 0.01 μF. Distortion is less than 1% overf requency range. Buffer opamp A5 provides high load impedanceto IC1 and low source impedance to variable-gain opamp A6. All opamps are 741.-R, Gunderson, Variable-Fre-quency Oscillator Features Low Distortion, EDN Magazine. Aug. 5. 1974. p 76 and 78.
Reprinted Url Of This Article:
http://www.seekic.com/circuit_diagram/Basic_Circuit/TUNING_CAPACITOR_SIMULATOR.html
Print this Page | Comments | Reading(3)
Code: