Published:2009/7/6 20:52:00 Author:May | From:SeekIC

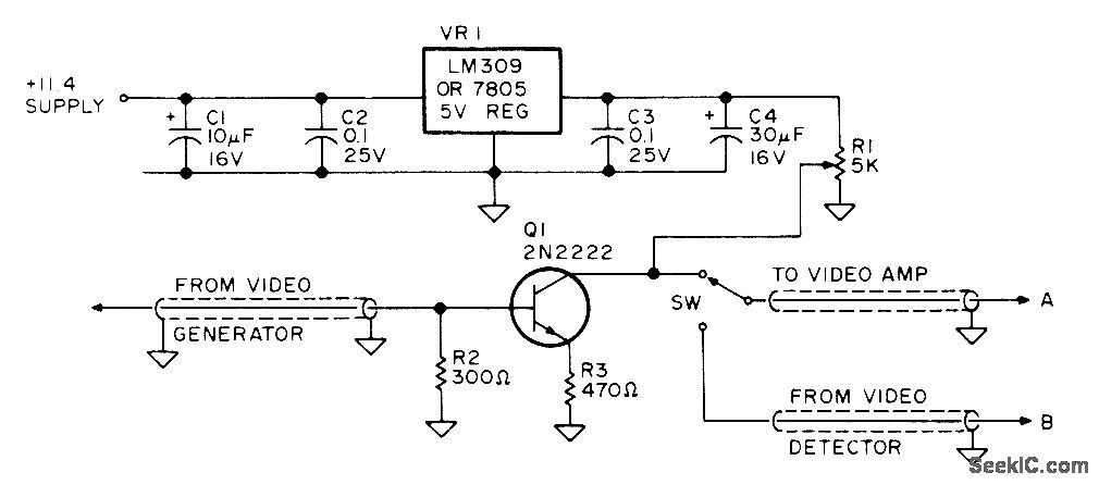
Simple switch inserted in ordinary TV receiver serves for feeding video output of microprocessor directly into video amplifier of set, to give low-cost display terminal. TV must have transformer-type power supply. Excellent set for monitor use is 12-inch Hitachi model P-04, having Hitachi SX chassis. This set has very wide bandwidth, giving sharp display with line widths up to 80 characters.-G. Runyan, The Great TV to CRT Monitor Conversion, Kilobaud, July 1977, p 30-31
Reprinted Url Of This Article:
http://www.seekic.com/circuit_diagram/Basic_Circuit/TV_AS_DISPLAY_TERMINAL.html
Print this Page | Comments | Reading(3)
Code: