Published:2009/7/15 3:10:00 Author:Jessie | From:SeekIC

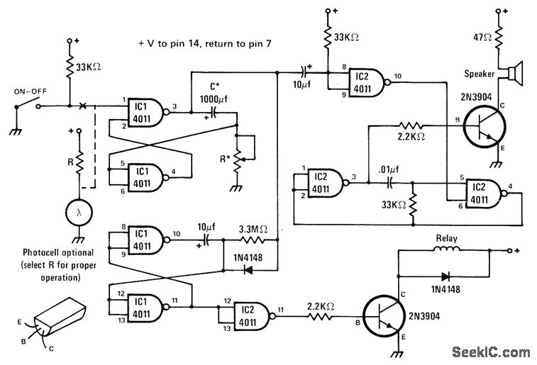
Timer providing turnoff delays up to 1 h gives warning beep about 30 s before turnoff to permit resetting if desired for watching remainder of particular program. Can be mounted inside TV set or in small chairside box connected to set by cable. Photocell can be substituted for ON/OFF switch to permit remote control with flashlight while leaving entire circuit in TV set. Can be operated from 9-V battery if this voltage is not available in receiver. Momentary closing of switch turns on TV and initiates timing cycle. With 3.6-megohm pot for R, maximum delay is 1 h. For 30-min delay, use 1.3 megohms. Setting of R determines exact delay.-J. Sandier, 9 Projects under $9, Modern Electronics, Sept. 1978, p 35-39.
Reprinted Url Of This Article:
http://www.seekic.com/circuit_diagram/Basic_Circuit/TV_TURNOFF_WITH_WARNING_BEEP.html
Print this Page | Comments | Reading(3)
Code: