Published:2009/6/30 22:17:00 Author:May | From:SeekIC

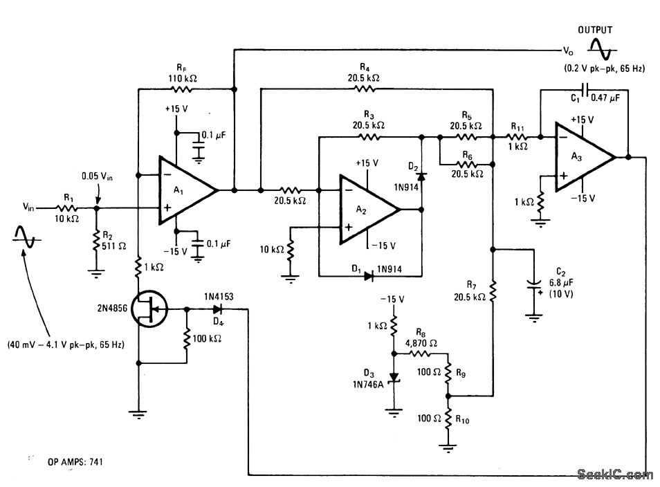
Output is maintained at 0.2V for inputs from 40mV to 4.1V. Voltage controlled JFET serves as variable control element. Comparator A3 produces error voltage that determines gain of A1, A2, and diodes form full-wave rectifier. Developed for use in radar seeker device to prevent overload of amplifier as target gets closer.-C. Marco, Automatic Gain Control oporates over Two Decades,Eleetriics, Aug,16、1973 p 99-100;reprinted in″Circuits for Electronics Engineers,″Electronics 1977、p 44-46
Reprinted Url Of This Article:
http://www.seekic.com/circuit_diagram/Basic_Circuit/TWO_DECADE_RANGE.html
Print this Page | Comments | Reading(3)
Code: