Published:2009/7/6 1:59:00 Author:May | From:SeekIC

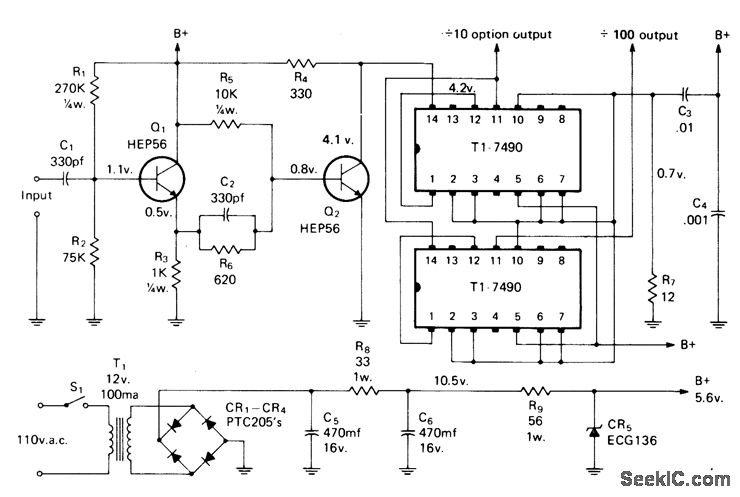
Solid-state frequency scaler extends range of older frequency counters by factors of 10 and 100, or up to 10 MHz for 100-kHz counter. Emitter-follower Q1 provides matching from high input impedance to low impedance for driving sensitive clipper Q2 that operates class B and presents 4 V P-P square wave to decade counter. Input accepts 1 to 14 V P-P.-D. Peck, A Solid State Scaler for Frequency Counters, CQ, April 1974, p 24-27.
Reprinted Url Of This Article:
http://www.seekic.com/circuit_diagram/Basic_Circuit/TWO_DECADE_SCALER.html
Print this Page | Comments | Reading(3)
Code: