Published:2009/7/8 23:06:00 Author:May | From:SeekIC

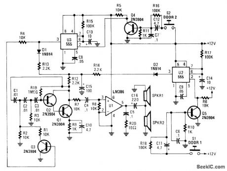
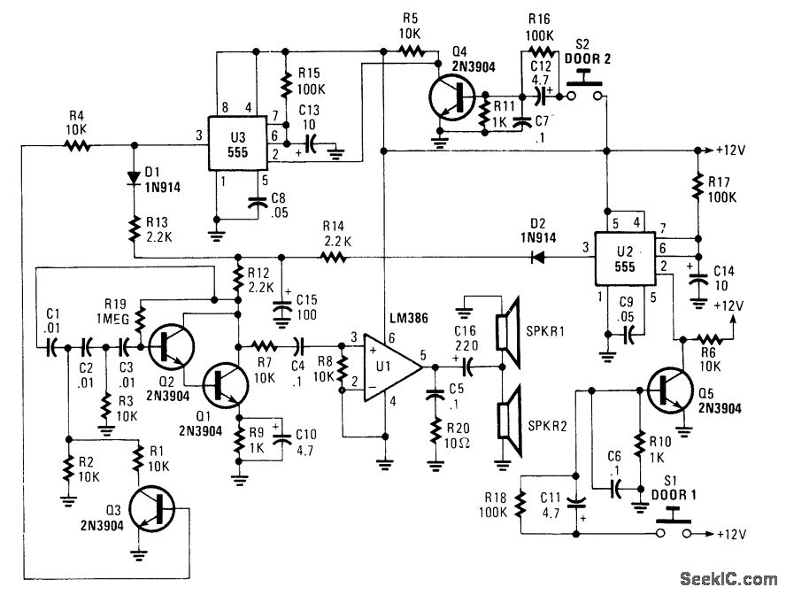
When the pushbuttons at either door are depressed, this circuit generates a different tone for each door. Tones are generated by phase-shift oscillator Q1/Q2. Q3 provides tone frequency change by chang-ing the phase-shift network. U2 and U3 are timers for the tones and Q4/Q5 interface the timers with the pushbuttons.
Reprinted Url Of This Article:
http://www.seekic.com/circuit_diagram/Basic_Circuit/TWO_DOOR_ANNUNCIATOR.html
Print this Page | Comments | Reading(3)
Code: