Published:2009/7/17 3:12:00 Author:Jessie | From:SeekIC

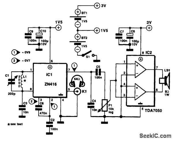
The antenna is an inductor, L1, consisting of about 60 turns of 0.2-mm (SWG36) enameled copper wire on a ferrite rod with a diameter of 12 mm and a length of about 12 cm. The inductor is tuned with a 500-pF foil-dielectric variable capacitor, C1. The audio power amplifier, a TDA7050, is required only if you want to use a small loudspeaker instead of, or in addition to, the headphones. The AF power amplifier also adds the luxury of a volume control to the receiver. The receiver IC operates at 1.54 V from only one of two series-connected AA (penlight) batteries, which supply 3 V to the TDA7050. Current consumption is of the order of 8 mA.
Reprinted Url Of This Article:
http://www.seekic.com/circuit_diagram/Basic_Circuit/TWO_IC_MEDIUM_WAVE_RECEIVER.html
Print this Page | Comments | Reading(3)
Code: