Published:2009/7/11 1:43:00 Author:May | From:SeekIC

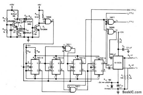
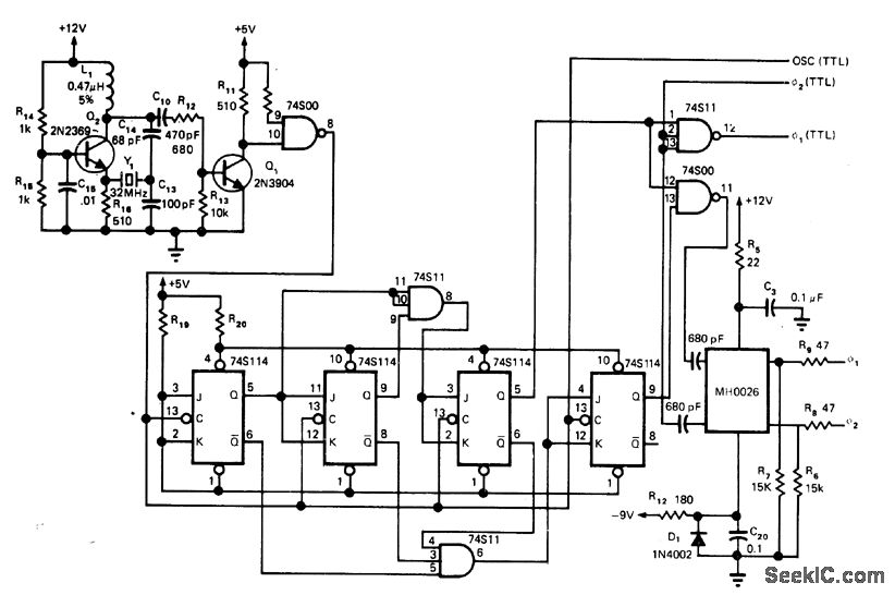
Typical clock design for Intel 8080 microprocessor system uses carefully designed logic sequence and level translation in combination with 32-MHz crystal to generate two-phase 12-V clock waveform.-S. G. Brannan, μP Clock Generators-Buy or Build? EDN Magazine,Sept 20,1975,p 53-55.
Reprinted Url Of This Article:
http://www.seekic.com/circuit_diagram/Basic_Circuit/TWO_PHASE_CLOCK_FOR_8080_1.html
Print this Page | Comments | Reading(3)
Code: