Published:2009/7/11 1:42:00 Author:May | From:SeekIC

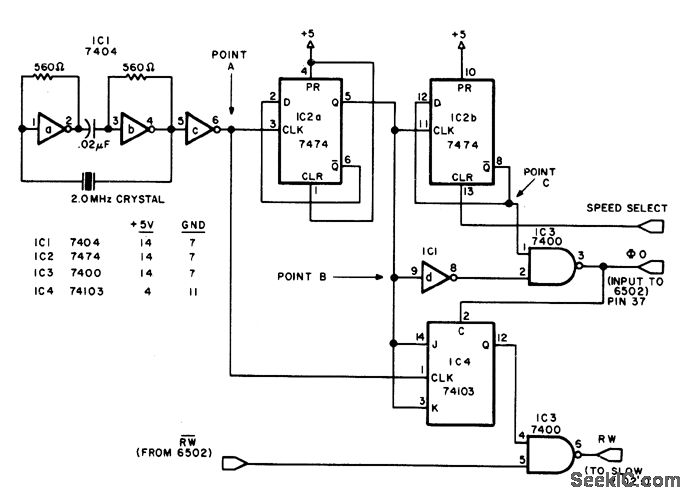
Creates alternative slow clock cycle for MOS Technology 6502 processor on KIM-1 microcomputer card under eontrol of SPEED SELECT line generated by slow memories. Control logic of 0 gives fast cycles, while logic 1 gives slow cycles. Processor cycle is maintained for 1 ps for fast memory access, but cycle is automatically stretched to 2μs for slower 2102s.-Y. M. Gupta, True Confessions: How I Relate to KIM, BYTE, Aug. 1976, p 41-48.
Reprinted Url Of This Article:
http://www.seekic.com/circuit_diagram/Basic_Circuit/TWO_SPEED_CLOCK.html
Print this Page | Comments | Reading(3)
Code: