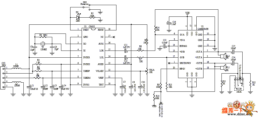
Published:2011/5/12 2:28:00 Author:Ecco | Keyword: 2.5W+2.5W , USB multimedia | From:SeekIC

The circuit diagram of 2.5W+2.5W USB multimedia is as below:
Reprinted Url Of This Article:
http://www.seekic.com/circuit_diagram/Basic_Circuit/The_circuit_diagram_of_25W_25W_USB_multimedia.html
Print this Page | Comments | Reading(3)
Code: