Published:2011/3/21 2:53:00 Author:Ecco | Keyword: the transmitter with 4 tubes | From:SeekIC

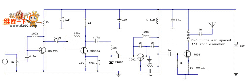
The circuit diagram of the transmitter with 4 tubes is as below:
Reprinted Url Of This Article:
http://www.seekic.com/circuit_diagram/Basic_Circuit/The_circuit_diagram_of_the_transmitter_with_4_tubes.html
Print this Page | Comments | Reading(3)
Code: