Published:2011/12/9 1:21:00 Author:Ecco | Keyword: classic , tuner, appreiation | From:SeekIC

Reprinted Url Of This Article:
http://www.seekic.com/circuit_diagram/Basic_Circuit/The_classic_tuner_appreiation_circuit_diagram.html
Print this Page | Comments | Reading(3)
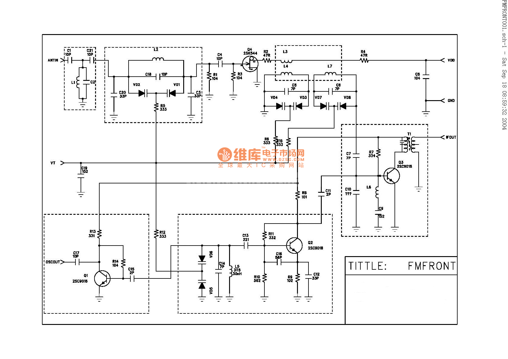
Code: