Published:2012/8/21 1:11:00 Author:Ecco | Keyword: homemade , USB port , ISP, Analog USB | From:SeekIC


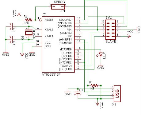
Many laptop have no serial or parallel ports. In this case, only use the USB port ISP. The production doesn't use a real USB chip, but it uses 2313 analog USB timing.
Reprinted Url Of This Article:
http://www.seekic.com/circuit_diagram/Basic_Circuit/The_homemade_USB_port_ISP_2313_Analog_USB.html
Print this Page | Comments | Reading(3)
Code: