© 2008-2012 SeekIC.com Corp.All Rights Reserved.
Published:2009/7/24 23:40:00 Author:Jessie | From:SeekIC

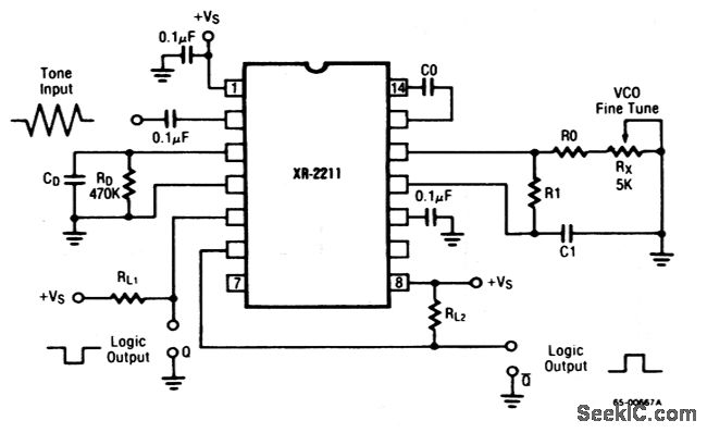
This circuit is similar to that of Fig. 3-9, but shows the XR-2211 (Fig.3-9C) connected as a tone detector. Q and Q are normally high and low, respectively. When a tone is present within the PLL detection band, Q and Q reverse states (for the duration of the tone). Each output (pins 5 and 6) can sink 5 mA of load current. RL1/RL2 pull-down resistors are required since both outputs are open-collector. The circuit can be optimized for any tone-detection application by the choice of R0, R0, C0, C1, and CD. For a given input-tone frequency, fs, these parameters are calculated as follows:Choose R0 in the range of 15 to 100 kΩ (arbitrary).Calculate C0 to set center frequency, f0 /fs using= C0= l/R0/fs.Calculate R1 to set bandwidth using: R1=R0(f0/▲f). Notice that the total detection bandwidth covers the frequency range of f0±▲f.Calculate C1 for a given loop-damping factor using: C1= 0.25 C0. Increasing C1 improves the out-of-band signal rejection, but increase the PLL capture time.Calculate the minimum value of filter capacitance CD using: CD (in μF) 16/capture range in Hz. Large values of CD slow response time and small CD values can result in chatter.The following values are for a tone detector with a detection band of 1 kHz ±20 Hz. R0 is an arbitrary 20 kΩ (18 kΩ 5-kΩ pot). C0=, 0.05 μF,R1=1 MΩ, C1= 0.013 μF, CD = 0.42 μF (a capture range of 38 Hz instead of 40 Hz). Fine tune the center frequency with Rx.
Reprinted Url Of This Article:
http://www.seekic.com/circuit_diagram/Basic_Circuit/Tone_detection.html
Print this Page | Comments | Reading(3)
Response in 12 hours
© 2008-2012 SeekIC.com Corp.All Rights Reserved.
Code: