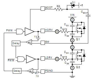
Published:2012/10/30 21:28:00 Author:muriel | Keyword: Typical Adaptive Gate drive | From:SeekIC

Reprinted Url Of This Article:
http://www.seekic.com/circuit_diagram/Basic_Circuit/Typical_Adaptive_Gate_drive.html
Print this Page | Comments | Reading(3)
Code: