Published:2009/7/14 0:41:00 Author:May | From:SeekIC

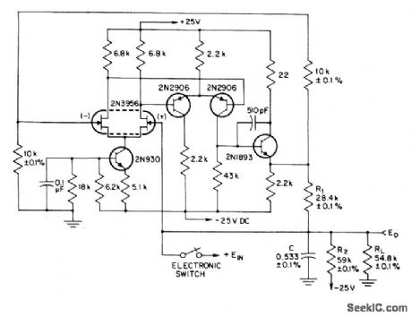
Designed to generate horizontal and vertical sweep signals for military radar system, Linearity was so good that deviations could not be measured. With Ein positive as shown, circuit gives negative going sweep. Reverse input polarity to get positive-going sweep. Circuit is immune to short-circuits.-R. C. Scheerer, Designing Linear Sweep Generators, EDN|EEE Magazine, July 1, 1971, p 39-42.
Reprinted Url Of This Article:
http://www.seekic.com/circuit_diagram/Basic_Circuit/ULTRALINEAR_SWEEP.html
Print this Page | Comments | Reading(3)
Code: