Published:2009/7/11 2:06:00 Author:May | From:SeekIC

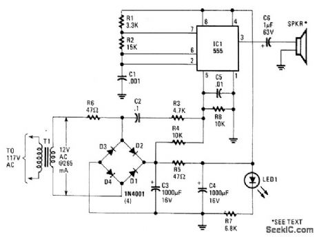
An NE555 timer is used to generate an ultrasonic signal in the 20- to 65-kHz range. The speaker is a small piezoelectric tweeter with response above 20 kHz. These frequencies are said to be annoying to rats. mice. and insects.
Reprinted Url Of This Article:
http://www.seekic.com/circuit_diagram/Basic_Circuit/ULTRASONIC_PEST_REPELLER_I.html
Print this Page | Comments | Reading(3)
Code: