Published:2009/7/16 11:59:00 Author:Jessie | From:SeekIC

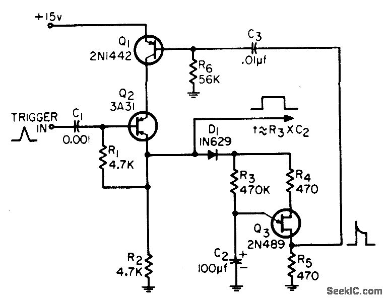
For applications having only light loading. If required to drive heavy loads, standby efficiency is reduced, and C3 must be so large that circuit could be acidentally turned off by negative supply bus transients.-J. C. Schaeffert and N. F. Goldman, Improved Ultra-Long Monostable Multivibrator, EEE, 12:12, p 57-58.
Reprinted Url Of This Article:
http://www.seekic.com/circuit_diagram/Basic_Circuit/ULTRA_LONG_MONO_1.html
Print this Page | Comments | Reading(3)
Code: