Published:2009/7/14 3:46:00 Author:May | From:SeekIC

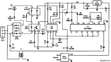
If you have Touch-Tone telephone service, you can put a call on hold from any phone in your house by plugging this simple device into any telephone jack. The universal hold circuit works with any phone that has a keypad with a # key. To put a call on hold, press the # key and hang up the phone. A timer extends the #-key function while you hang up phones that have a keypad built into the handset. The universal hold circuit first detects the dual-tone, multifrequency (DTMF) signal that is generated when the # key is pressed. It then activates a circuit that partially loads the telephone line so that the central office thinks a phone is still off-hook-even after it is hung up. The hold circuit remains active for 5 seconds after the # key is released, so the key does not have to be held down while the phone is being hung up. When any phone is again picked up, the hold function is canceled.
Reprinted Url Of This Article:
http://www.seekic.com/circuit_diagram/Basic_Circuit/UNIVERSAL_TELEPHONE_HOLDING_CIRCUIT.html
Print this Page | Comments | Reading(3)
Code: