Published:2011/7/17 19:25:00 Author:Lucas | Keyword: Ultrasonic atomizer | From:SeekIC

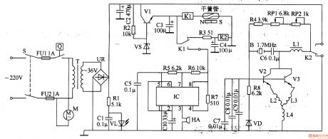
The ultrasonic atomizer circuit is composed of the power supply circuit, control circuit, water detection alarm circuit and ultrasonic oscillator, and the cirucuit is shown in Figure 3-190. Power supply circuit is composed of the power switch S, fuses FUl, FU2, timer Q, power transformer T, bridge rectifier UR, resistors Rl, R2, transistors Vl, voltage regulator diode VS, capacitors Cl, C2, and power indicator LED VL. Control circuit consists of resistor R3, capacitors C3, C4 and relays Kl, K2. Water detection and alarm circuit consists of reed switch, time-base IC rC, resistors R5-R7, capacitors C5, ClO, and buzzer HA.
Reprinted Url Of This Article:
http://www.seekic.com/circuit_diagram/Basic_Circuit/Ultrasonic_atomizer_2.html
Print this Page | Comments | Reading(3)
Code: