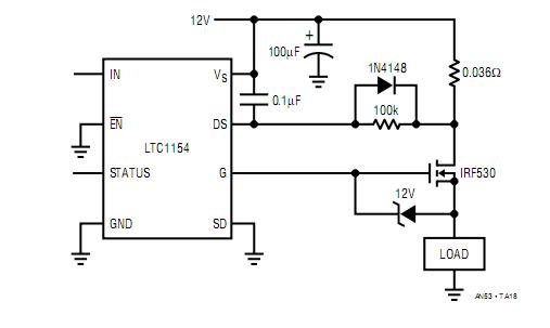
Published:2013/2/24 20:40:00 Author:muriel | Keyword: Speed-Up Diode | From:SeekIC

Reprinted Url Of This Article:
http://www.seekic.com/circuit_diagram/Basic_Circuit/Using_a_Speed_Up_Diode.html
Print this Page | Comments | Reading(3)
Code: