Published:2009/7/14 2:57:00 Author:May | From:SeekIC

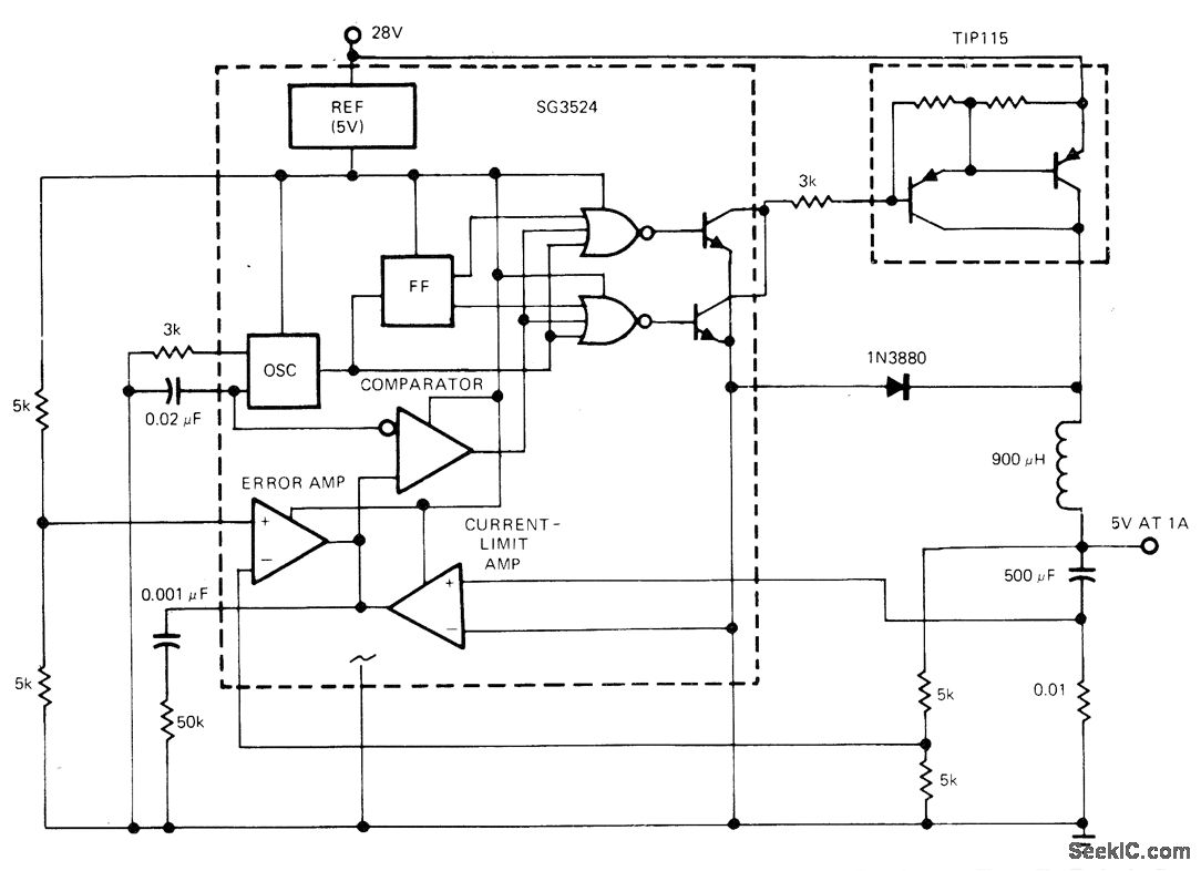
Duty cycle of SG3524 switching regulator is varied by modulating ON time while maintaining constant switching frequency, using pulse- du ration-modulation control circuit.-J. Spencer, Monolithic Switching Regulators-They Fit Today's Power-Supply Needs, EDN Magazine, Sept. 5, 1977, p 117-121.
Reprinted Url Of This Article:
http://www.seekic.com/circuit_diagram/Basic_Circuit/VARIABLE_ON_TIME.html
Print this Page | Comments | Reading(3)
Code: