Published:2009/7/7 1:40:00 Author:May | From:SeekIC

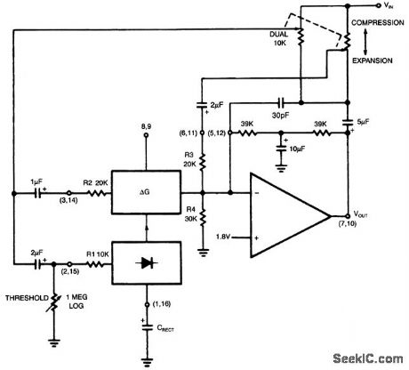
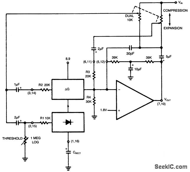
Compression and expansion ratios other than 2:1 can be achieved by the circuit shown. Rotation of the dual potentiometer causes the circuit hook-up to change from a basic compressor to a basic expander. In the center of rotation, the circuit is 1:1, has neither compression nor expansion. The (input) output transfer characteristic is thus continuously variable from 2:1 compression to 1:2 expansion. If a fixed compression or expansion ratio is desired, proper selection of fixed resistors can be used instead of the potentiometer. The optional threshold resistor will make the compression or expansion ratio deviate towards 1:1 at low levels. A wide variety of (input) output characteristics can be created with this circuit.
Reprinted Url Of This Article:
http://www.seekic.com/circuit_diagram/Basic_Circuit/VARIABLE_SLOPE_COMPRESSOR_EXPANDER.html
Print this Page | Comments | Reading(3)
Code: