Published:2009/7/14 0:37:00 Author:May | From:SeekIC

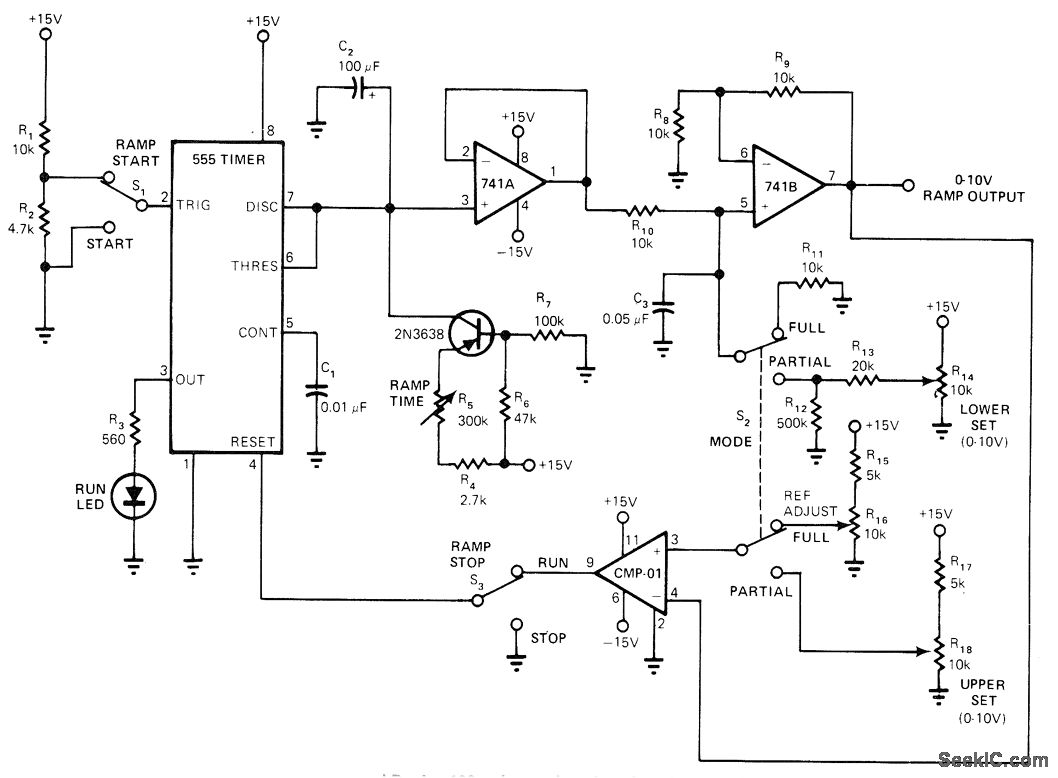
Ramp generator can be operated either in full ramp mode, with out-put sweeping from 0 to +10 V, or partial ramp mode in which output sweeps between adjustable starting point and adjustable stopping point. R5 selects time period in both modes. Ramp is reset automatically when output reaches preset voltage limit. Values shown for C2 and R5 give 100-s charge time, but changing R5 to 1 megohm increases charge period to 7 min. S3 stops ramp and resets circuit at any point in ramp cycle.-D. Dantuono, Ramp Generator Features Variable Start/Stop Points, EDN Magazine, April 20, 1978, p 130 and 132.
Reprinted Url Of This Article:
http://www.seekic.com/circuit_diagram/Basic_Circuit/VARIABLE_START_STOP.html
Print this Page | Comments | Reading(3)
Code: