Published:2009/7/10 22:59:00 Author:May | From:SeekIC

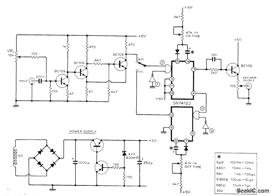
Low-cost pulse generator uses versatile dual monostable IC to provide clock pulses that gan be varied in width over wide range bv changing sizes of two extemal capacitors and adiusting 47K linear pots.Switched bank of six capacitors can be used instead, to give on or off times ranging between 100 ms and 100 ns, asgiven in table. With switch in external position, on-time mono is driven by three transistors connected as Schmitt trigger giving pulse having same trequency as that of input signal. VR1 sets trigger level. Suitable regulated 5-V supply circuit is also shown,-J. Garrett, Pulse Generator, Wireless Workl, Feb.1976,p78.
Reprinted Url Of This Article:
http://www.seekic.com/circuit_diagram/Basic_Circuit/VARIABLE_WIDTH_AND_PRF.html
Print this Page | Comments | Reading(3)
Code: