Published:2009/7/14 21:42:00 Author:May | From:SeekIC

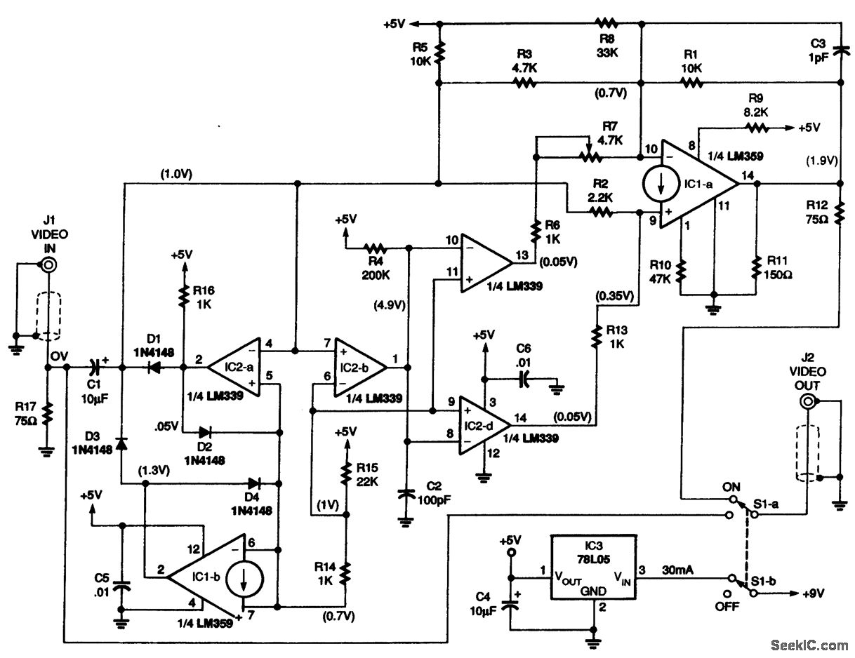
This video inverter circuit is based on an LM359 dual Norton op amp and an LM339 quad voltage comparator for dc restoration, sync detection and processing, and buffering and inversion of the video signal. The dc level of the video signal is restored to 0.7 V because the inputs of IC1-b operate at one diode voltage drop above ground. Comparator IC2-b acts as a threshold detector set to detect sync pulses 300 mV above the restored dc level of 0.7 V. Components C2 and R4 stretch the detected 4-μs sync pulses to 8μs to include the duration of 8 cycles of 3.58-MHz color burst after the input sync pulse. Comparators IC2-c and IC2-d buffer the stretched sync pulse with open-collector out-puts at pin 13 and 14 to gate the buffer/inverter action of the main amplifier IC1-a. Resistor R3 sets the gain of the inverting input of the main video amplifier IC1-a to 2 (-R1/R3= -2), and R4 sets the gain of the noninverting input of IC1-a to 4 (R1/R4=+4) These two inputs combine to achieve an overall gain of +2 as a buffer or -2 as an inverter. During the sync and color-burst portions of the in-put signal, the IC2-c and IC2-d outputs are open and the overall gain is +2. The rest of the time, a low at the output of IC2-d (pin 14) short-circuits the noninverting +4 signal path for an overall gain of -2, while a low at lC2-c pin 13 injects the necessary offset in the inverted video signal to keep it above the black level. Potentiometer R7 adjusts the black level at the output to correspond to the peak white level in the negative. Resistor R12 matches the output for 75Ω. A 78L05 regulator (IC3) provides a stable 5-V supply from a 9-V battery or ac adapter.
Reprinted Url Of This Article:
http://www.seekic.com/circuit_diagram/Basic_Circuit/VIDEO_INVERTER.html
Print this Page | Comments | Reading(3)
Code: