Published:2009/7/13 5:13:00 Author:May | From:SeekIC

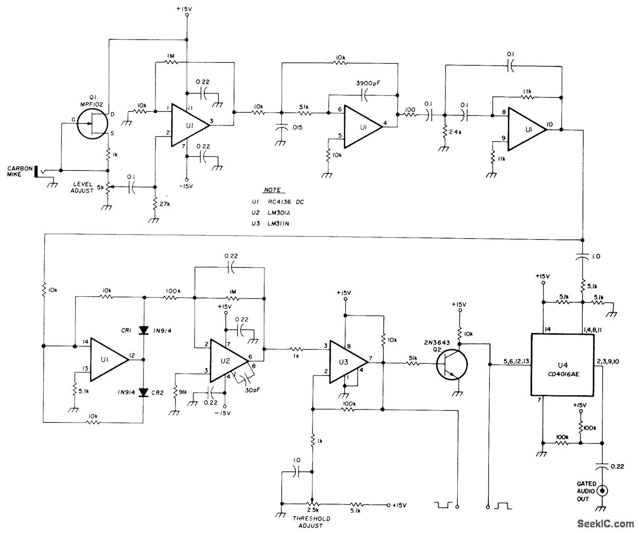
Uses four ICs, two transistors, and two diodes to accomplish preamplification, bandpass filtering, and audio gating, as replacement for voice-operated relay in SSB transceiver having carbon microphone, Logic output (with choice of 1 or 0) serves as turn-on signal for other sections of system being voice-controlled. Low-pass and high-pass active filter pair provides equivalent of 300-3000 Hz bandpass filter with 40 dB rolloff per decade at each edge, to discriminate against ambient noise. Q1 is FET constant-current source for carbon microphone, feeding preamp U1 that provides voltage gain of about 100 and output of about 3 VRMS. Next two sections of quad opamp U1 are active filters, and last section of U1 is active diode detector in which opamp linearizes detector CR1-CR2. Rectified audio is averaged by U2 to give smoothed long positive pulse with duration of audio burst.Schmitt trigger U3 sharpens pulse and makes it compatible with CMOS logic. Inverter Q2 turns on analog gate U4 when audio signal is present.-H. Olson, Voice-Operated Gate to Replace Voice-Operated Relays for Carbon Microphones, Ham Radio, Dec. 1977, p 35-37.
Reprinted Url Of This Article:
http://www.seekic.com/circuit_diagram/Basic_Circuit/VOICE_OPERATED_GATE.html
Print this Page | Comments | Reading(3)
Code: