Published:2009/7/9 1:55:00 Author:May | From:SeekIC

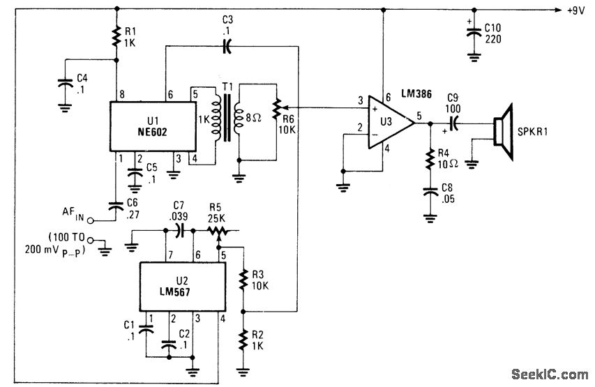
This circuit uses an NE602 as an inversion mixer. U2 is set to run at about 2.5 to 3.5 kHz. U3 drives a loudspeaker. Because speech inversion scrambling is its own inverse, the circuit will also descramble.
Reprinted Url Of This Article:
http://www.seekic.com/circuit_diagram/Basic_Circuit/VOICE_SCRAMBLER_DESCRAMBLER.html
Print this Page | Comments | Reading(3)
Code: