Published:2009/7/11 4:17:00 Author:May | From:SeekIC

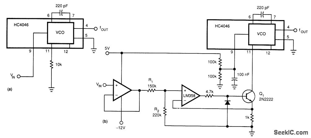
This circuit widens the linear frequency span of an HC4046 from one decade to nearly three decades. An LM358 is used as a constant-current sink to replace the frequency-determining resistor (10 kΩ) from pin 9 to ground. Pin 9 is held at a fixed 2.5 V for this application.
Reprinted Url Of This Article:
http://www.seekic.com/circuit_diagram/Basic_Circuit/VOLTAGE_CONTROLLED_CURRENT_SINK.html
Print this Page | Comments | Reading(3)
Code: